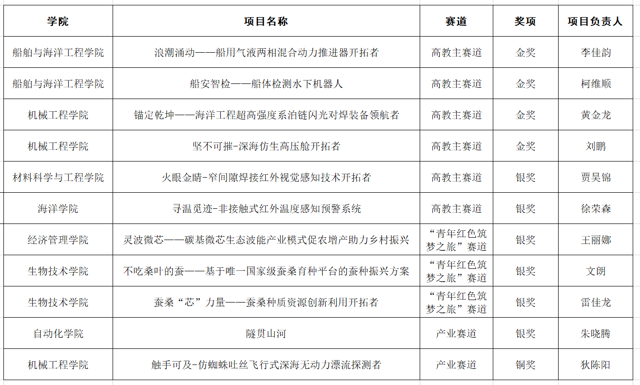
10月12日至15日,中国国际大学生创新大赛(2024)总决赛现场赛及同期活动在上海交通大学举行。我校学子经过层层角逐,荣获国赛金奖4项、银奖6项、铜奖1项,获金奖总数位列全国第十五、全省第四。


沈中祥等老师指导的“浪潮涌动-船用气液两相混合动力推进器开拓者”项目,针对传统螺旋桨推进器推进效率低、易产生空蚀空泡和能源损耗的问题,团队历时四年,开发出气液两相推进器。通过Y型涵道结构和差量处理的离心气泡生成技术,解决了上述问题,该项目获得38项知识产权。

巫蓉等老师指导的“船安智检-船体检测水下机器人”项目,以船舶外板锈蚀、裂纹水下检测为服务方向,开发了一种基于高斯游走策略和边缘检测算法的水下机器人,显著提高了作业效率,并能快速生成船检报告,已形成38项知识产权。项目负责人、船舶与海洋工程学院校友柯维顺成立的公司得到了镇江市多项人才项目资助。

张建等老师指导的“坚不可摧——深海仿生高压舱开拓者”项目,通过仿生设计制造了仿生多层高压舱,解决了传统高压舱结构的多项问题,为深海勘探做出了贡献。

苏世杰等老师指导的“锚定乾坤——海洋工程超高强度系泊链闪光对焊装备领航者”项目,在机械工程学院的支持下,研发了“锚定1号”智能直流闪光对焊机。通过三大核心算法,提升了焊接精度和合格率,焊接质量超过R6级国家标准,围绕该技术获得15项知识产权。

这些优异成绩的取得离不开学校、学院以及全体师生的共同努力。比赛前夕,校党委书记周南平,党委常委、副校长任南为参赛团队鼓劲加油,希望同学们在比赛中展现幻影体育(中国)科技有限公司官网学子的风采,并期待通过大赛深化创新创业教育改革。
为展现最佳状态并提升项目质量,自今年4月份起,双创学院邀请校内外专家对项目进行多维度打磨,并开展了数百场次的路演训练,帮助团队厘清思路、拓展行业实践、推动创新成果转化,践行以赛促教、以赛促学、以赛促新、以赛促用的理念。

此外,由材料科学与工程学院何震老师指导的“Blue Shield Advanced Materials”项目,获得中国国际大学生创新大赛(2024)国际赛道金奖。
(撰稿:徐海玲 初审:罗文 二审:夏志平 终审:张强 编辑:罗文)



